1. Företagsprofil
Företaget grundades 1977 och omstrukturerades till ett privat företag 2003. Det är en professionell tillverkare av avancerade klädgarn, med 150 000 spindlar, 860 anställda, ett anläggningsområde på 170 000 kvadratmeter och totala tillgångar på 350 miljoner yuan. Företaget har rätt att driva självopererad export och är en kinesisk kemisk fiberblandad garnbutikbas, en nationell produktionsbas för stickgarn och utveckling och en nationell differentierad grön garnutvecklingsbas.
"Double Great" varumärkesgarn har vunnit titlarna i Kinas välkända varumärke, nationella inspektionsfria produkt, Jiangsu-provinsen berömda varumärkesprodukt och nationell användartrosen produkt. Företaget har internationellt avancerad och inhemskt snurrande utrustning och har introducerat världens bästa ritningsramar, kammaskiner, snurrmaskiner, automatiska lindningsmaskiner och dubbla vridningsmaskiner, en fullständig uppsättning av USTER -inspektions- och testinstrument och kompletta testmetoder. Det har godkänt CNAS -certifiering och USTER -certifiering. Det producerar huvudsakligen ren snurrning och differentierade blandade garn som bomull, polyester, viskos, akryl, återvunnen polyester, miljövänlig viskos, modal, Tencel, etc. Företaget ligger vid nr 191, Shuanglou Road, Qutang Town, Hai'an City, Nantong City, Jiangsu -provin.
Företaget har etablerat ett nationellt innovationscenter för textilindustrin, ett provinsiellt företagsteknologcenter, ett provinsiellt teknikforskningscenter och ett provinsiellt industriellt designcenter. Det har utvecklat 50 nya produkter på eller över provinsiell nivå, varav 3 tilldelades nationella nya produkter; 5 tilldelades provinsiella Textile Technology Innovation Awards; 1 tilldelades provinsiella högteknologiska produkter; 17 processtekniker tilldelades nationella uppfinningspatent; 10 tilldelades nationella patent för nytto -modell; och mer än tio produkter tilldelades provinsiella, kommunala och länsvetenskapliga och teknikutvecklingsutmärkelser. Bland dem tilldelades produktionsprocesstekniken för "katjonisk polyesterviskosblandad garn" ett nationellt uppfinningspatent; Den nya produkten "Nano Antibacterial Polyester Blended Yarn" fyllde det inhemska gapet, forskningsresultaten nådde den inhemska nivån och vann Provinsial Textile Technology Innovation Award; Den nya produkten "Aircell Yarn" fyllde det inhemska gapet, forskningsresultaten nådde internationell avancerad nivå och vann Provincial Textile Technology Innovation Award, provinsiella högteknologiska produkter och kommunala vetenskaps- och teknikframsteg. Han ordförde utarbetandet av 1 nationell standard, 9 industristandarder och 5 gruppstandarder.
Företaget uppmärksammar produktkvalitetshantering, ekologisk miljö och arbetshälso- och säkerhetskonstruktion. Medan man utvecklar stadigt håller företaget i takt med tiderna, följer grön utveckling och har låg förorening och låg energiförbrukning i produktionsprocessen. Det har passerat kvalitet, miljö, arbetshälsa och säkerhet och mätning och certifiering av energihanteringssystem. Det har successivt vunnit det nationella kontraktsövergripande och kreditvärda företaget, National Model Enterprise of Harmonious Labour Relations, China Textile and Apparce Federation Energy Conservation and Emission Reduction Technology Innovation Award, The China Textile and Appareration Federation Sustainable Textile Product Good Energy Effecture Award, National Double Love and Double Evaluation Advanced Enterprise, National Model Workers 'Home, National Home, National Home, National Popile 50 COMOLE POPTY ENOLECH ENGOME ENGOME ENGOME ENGOTY ENGOME AVERGUS, JAMEGUS, JAMEGU, JAMEGU, JAMEGU, JAMEGUS, JAMEGUS, Province Vattenbesparande företag, provinsiell civiliserad enhet, provinsiella högteknologiska företag, provinsiell bra prestationshantering Advanced Unit, Nantong City Energy-Saving Enterprise, City Integrity Enterprise, City Industry-universitetsforskning Demonstration Enterprise och andra utmärkelser.
Företaget kommer alltid att följa utvecklingsstrategin för att "ställa in riktmärken och göra högkvalitativa produkter", följa utvecklingsvägen för "professionalisering, differentiering och teknik", bygga teknikforskning och utvecklingsplattformar, resursintegrationsplattformar, talangsaggregeringsplattformar och varumärkesutvidgningsplattformar, bygga en inhemsk forskning och utveckling, produktion och handelsindustriskedja, och främja den hållbara utvecklingen av enterprisation av de enterpriser.
2. Skydda anställdas rättigheter och intressen
1. Anställa arbetare i enlighet med lagen och skydda anställdas arbetskraftsrättigheter och intressen
Företaget har formulerat ett arbets- och personalförvaltningssystem baserat på arbetslagstiftningen och lagen om arbetskontrakt och andra lagar och förordningar för att reglera anställdas rekrytering, utbildning, lön och försäkringsförmåner, undertecknande och uppsägning av arbetstimmar, arbetstid och semester. Följ begreppet "pengar sprider människor samlas", sätter förhållandet mellan de två på rätt plats, bildar ett nära partnerskap med anställda och låt majoriteten av arbetarna njuta av mer reform- och utvecklingsresultat. Företagets chef skriver målet att öka medarbetarnas inkomst med 5% i arbetsmålet varje år, och det kan överstiga den förutbestämda måltillväxten varje år. Även om det påverkades av epidemin 2021 ökade företaget fortfarande medarbetarnas löneinkomst med 6,5%. Företaget formulerar rimligt lönestandarderna för varje position och begär offentligt anställdas åsikter. Den 20: e varje månad deponeras hela månadslönen för anställda på varje persons banklönekort i tid. Det har inte skett några restanser eller avdrag för anställdas lön under de 46 åren sedan fabriken inrättades. Företaget hanterar fem sociala försäkringar och medel för bostäder för alla kontraktsanställda och betalar socialförsäkringsavgifter i sin helhet och i proportion varje månad i strikt överensstämmelse med kraven i lagar och förordningar. Kvinnliga anställda står för 70% av företagets anställda. Arbetsförbundet har inrättat en kvinnokommitté, som är ansvarig för speciellt arbetskraftsskydd för kvinnliga anställda, utfärda särskilda ersättningar till kvinnliga anställda, organisera hälsoredare för anställda, två cancerundersökningar för kvinnliga anställda och arbetsmässiga hälsoredare varje år, regelbundet förstå avvikelser i anställdas fysiska undersökningar och etablera en anställds hälsoregistrering av ERP -system för att underlätta anställdas hälsa.
Fokusera på intellektuella investeringar och tillfredsställa anställdas kulturella inlärningsrättigheter. Företaget implementerar kraftigt "anställdas livslånga utbildningsprojekt" för att ge alla anställda möjlighet att växa och utvecklas. Med transportören att "skapa ett inlärningsorienterat företag och sträva efter att bli kunskapsbaserade anställda", tillhandahåller företaget flera nivåer, flera kategorier och diversifierad utbildning för anställda. Företaget upprätthåller långsiktiga kooperativa relationer med Donghua University, Jiangnan University, Nantong University, Nantong yrkes universitet och andra institutioner och implementerar metoderna för fabriksskolan koppling, utbildning utanför platsen, företagsutbildning och informerande klasser för att tillhandahålla professionell kunskapsutbildning för frontlinjeproduktionsteknologihantering. Det har successivt öppnat 11 professionella utbildningskurser inom textilteknik, vävning, maskiner, elektronik, luftkonditionering, datoransökan etc. Under studieperioden kommer anställda att få full lön och ersättning av undervisning och olika utgifter. Varje år hålls en Operation Skills-tävling för att välja de tio bästa pacesetters och operationsexperter från frontlinjesarbetarna, och företaget organiserar resor för vinnarna. Företaget stöder anställdas självstudie och har en samling av mer än 30 000 böcker. Alla självstudieböcker som köpts av anställda återbetalas. Två anställda har fått forskarutbildningar inom textilteknik och mekanisk design och automatisering genom självstudier.
Strikt genomföra arbetssäkerhets- och hälsolagar och förordningar för att skydda anställdas liv och hälsorättigheter. Under de senaste åren har företaget investerat mer än 30 miljoner yuan för att införa avancerad utrustning som automatiska lindningsmaskiner och Qingze -långa maskiner och ökat renoveringen av fina garnnoder, vilket kraftigt minskade arbetsintensiteten hos arbetarna. Det har investerat mer än 10 miljoner yuan för att installera nya dammborttagning och luftkonditioneringsanläggningar för att förbättra arbetsmiljön. Från den minsta detaljutbildningen av anställdas säkra och civiliserade promenader kostade det 80 000 yuan att sätta upp och måla trafikskyltar på företagets vägar för att utbilda anställda att köra på ett civiliserat sätt och öka trafiksäkerhetsmedvetenheten. Ledare och experter från All-Kina Federation of Trade Macity and Project Officials of the Japan International Foundation har besökt vårt företags arbete med produktionssäkerhet och arbetsskydd många gånger och bekräftade det fullt ut.
2. Lika samråd och respekt för anställdas demokratiska ledningsrättigheter
Vi följer alltid den människorsorienterade principen, tar "berikande företaget och berikar anställda" som vårt gemensamma kärnvärde, tar företagets effektivitet och anställdas inkomstökning som vårt gemensamma mål, och följer de "tre mores" i processen för företagsutveckling, nämligen: stora frågor är ofta underkastade till anställda för granskning, svåra frågor är ofta diskuterade med anställda, och urgent är oftare. Form "fyra mekanismer", nämligen: en mekanism för demokratisk ledning, demokratiskt deltagande och demokratisk övervakning av anställda med personalrepresentativa konferensen som grundform; en mekanism för att samordna arbetskraftsrelationer med lika samråd och underteckna kollektiva kontrakt och individuella arbetskontrakt som grundform; och en anställdas skyddsmekanism med "fem försäkringar" som grundform. Baserat på personalrepresentativa konferenssystemet, med uppslag till fabriksfrågor som plattform, och med förslagssamling som transportör, uppmuntras anställda att aktivt bry sig om utveckling, stödja utveckling och ägna sig åt utveckling. De anställdas visdom och styrka är gemensamt i utvecklingen av företaget och blir huvudstyrkan för den harmoniska utvecklingen av företaget. En eller två månader före förnyelsen av arbetskontraktet genomför företaget omfattande kvotrevision och förbättring och löneförhandlingar från botten till topp. Med deltagande av alla anställda offentliggörs åtminstone två diskussioner och konsultationer, och anställdas underteckningsgrad för arbetskraftsavtal, försäkringsskydd, löneutveckling och lönesättningsgrad är "fyra hundra procent". Vi implementerar öppna fabriksfrågor, insisterar på öppenhet i stora företagsbeslut, öppenhet i bulkmaterialköp, öppenhet i större teknikprojektbud, öppenhet i lönedistribution och fördelar, öppenhet i urvalet och rekryteringen av funktionell ledningspersonal, öppenhet i belöningar och straff, öppenhet i urvalet för lärande och utbildning och öppenhet i priser för avancerad och modellinnovation. Vi utser människor baserat på deras meriter och offentliga belöningar och straffar. Goda kooperativa relationer har bildats bland aktieägare och nära partnerskap har bildats bland alla anställda.
3. Förbättra organisationen och upprätthålla harmoniska och stabila arbetskraftsrelationer
Företaget har inrättat ett kredithanteringskontor och ett juridiskt ledningskontor och en medlingsmekanism baserad på unionen och administrationen. Den har organiserat personal att studera och utbilda på lagar och förordningar som Labour Contract Law, Labour Tvist Mediation and Arbitration Law of the People's Republic of China och The Mediation Law of the People Republic of China. Det har också inrättat en medlingskommitté för arbetstvist medling och en medlingskommitté för att tillhandahålla juridisk hjälp till anställda för att skydda sina rättigheter i enlighet med lagen. Företaget bryr sig om anställda i nöd och utvidgar den harmoniska kulturen till familjekulturen. Företaget tilldelar en speciell fond till unionskontot varje år för att inrätta en ömsesidig stödfond för anställda i nöd och ge levnadshjälp till anställda i nöd. De årliga stödfonderna för anställda i nöd är mer än 100 000 yuan, och de medicinska utgifterna återbetalas för mer än 200 000 yuan. Företaget har lanserat programmet "Golden Autumn School Aid" och donerat mer än 200 000 yuan i högskolestipendier för barnen till anställda i nöd och mer än 30 000 yuan i socialhjälp för skolan. Företaget genomför "värmeprojektet" varje vårfestival, och företagets ledande ledare besöker och tröstar mer än 30 familjer av anställda i nöd. Företaget tillhandahåller fullservice för anställdas barn att gå i skolan. För grundskolor för grundskolor och ungdomar arrangerar företaget enstaka sovsalar för dem och ger en lugn och bekväm livsmiljö. För anställda under det tredje året på ungdomsskolan eller det tredje året på gymnasiet, arrangerar företaget att dagen skiftar så mycket som möjligt eller ger dem årliga ledighet, så att anställda har tillräckligt med tid att ta väl hand om sina barn. Företaget strävar efter att skapa förutsättningar för att de anställdas barn ska bli framgångsrika. Genom tankeväckande tjänster kan anställda arbeta med sinnesfrid. Företaget har rankats som ett nationellt modellföretag med harmoniska arbetsrelationer.
3. Skydda kundernas och leverantörernas rättigheter och intressen
1. Skydda kundrätten
Med fokus på de strategiska målen följer företaget till affärsfilosofin om "att använda den rigorösa ledningen, snurra kvalitetsgarnet och klättra på de högsta kunderna", tar "High Brand, High Quality, High Premium och High Stickiness" som mål, använder "SWOT, STP" och andra verktyg för att undersöka och segmentera marknaden, låsning av nyckelkund, adopter "Small Batch, Multiple, FAST, FAST, FAST" FAST, FAST, FAST, MARKNAGET, LECTICE "Utställningsmarknadsföring, muntlig marknadsföring, teknisk forskningsmarknadsföring, kunskapsmarknadsföring, värdesarknadsföring, nätverksmarknadsföring" och andra metoder och använder "trettio artiklar i företagets serviceriktlinjer" för att låta kunderna "känna till kvaliteten, erkänna syftet, jämföra fördelarna, snabba leverans och mer bekväm", skapa en "långvarig, stabil, kooperativ och vin-win" Gemensam utveckling av kunder och företaget.
1. Vinn kunder med distinkt marknadsföring och innovativa tjänster
Standardisera kundtjänstprocesser för att möta och överträffa kundens förväntningar genom att tillhandahålla god produktkvalitet och tankeväckande, humana tjänster.
Företaget har etablerat 30 kundtjänstriktlinjer med affärsfilosofin om att "använda den striktaste ledningen, snurra garnet och klättra på kunderna". Ledande personal som leds av ordföranden och chef, besök strategiska och nyckelkunder varje kvartal för att förstå kundens behov. Lyssna på åsikter från ledning av kunder och förbättra ömsesidig vänskap. Varje år, genom olika former av internationellt och inhemskt garn, kläder, tygutställningar, beställningsmässor och kundföreningar, förstärks den ömsesidiga förståelsen mellan kunder och kunder, kunder och företaget, och de allmänna åsikter och känslor hos kunderna, liksom utvecklingstrenderna för branschen, greppas ytterligare. Affärspersonal besöker regelbundet företagets kunder. Denna metod erhåller den direkta informationen och har en stor roll för att främja förbättringen av företagets produktionsteknologi och tjänster. Vi är oroliga för vad kunderna är oroliga för och tänker på vad kunderna tycker. När leveransdatum för kunderna verkligen är brådskande kommer vi att hantera speciella frågor och prioritera varje rutt. Hjälp kunder att lösa problem, skapa värde för kunderna och förbättra kundlojaliteten. Bra kundrelationer ökar antalet kunders upprepade beställningar, så att företagets produkter aktivt rekommenderas av kunder. Bra kundrelationer och muntliga ord har blivit sättet att marknadsföra företaget.
2. Hantera kunder efter kategori och fokusera på underhåll
① Klassificeringsunderhåll
Kundklassificeringshantering
② Arkivhantering
Företaget har etablerat elektroniska kundfiler, inklusive grundläggande kundinformation (företagsform, tillgångar, kreditstatus, etc.), kundkarakteristisk information (produktsortiment, specifikationer, försäljningskanaler, etc.) och kundens råvarukrav (efterfrågan, variation, specifikationer, kvalitetskrav, etc.). Efter varje undersökning eller kontakt med kunder kommer säljpersonal omedelbart att samla in kundinformation och lagra den i kundfiler och analysera information om befintliga kunder, konkurrenters kunder och potentiella kunder och tillhandahålla den till produktforsknings- och utvecklingsavdelningen. För strategiska kunder och nyckelkunder, utöver ovanstående information, fokuserar vi också på att samla in personlig information från deras beslutsfattare, tekniska handledare och köpa handledare och skapa djupgående anslutningar och kommunikationskanaler genom att anställa dem som tekniska konsulter.
③hierarkiskt underhåll
l För strategiska kunder och nyckelkunder är företagets servicefunktioner:
Upprätta regionala chefer eller heltidsförsäljningspersonal för att tillhandahålla tjänster. Genom en fullständig servicesystem för försäljning, försäljning och försäljning, särskilt stärkande tekniska tjänster, kan vi möta och överträffa kundernas förväntningar och konsolidera kundrelationer.
Företaget bjuder regelbundet företrädare för strategiska kunder och nyckelkunder att besöka företaget och främja avancerade hanteringssystemlösningar till dem.
Förutom strategiska kunder och nyckelkunder försöker företaget att tillgodose andra kunders behov.
l För allmänna kunder stärker vi intern hantering för att tillhandahålla produkter och tjänster med garanterad kvalitet och kvantitet och hög effektivitet.
l Företaget etablerade också filer av potentiella kunder och genomförde riktad varumärkesfrämjande.
3. Stärka tjänster och skapa värde för kunderna
① Produktfördelar
Företagets filosofi är inte bara att sälja produkter, utan att sälja värde och tjänster och att ge kunderna värde-för-pengar-produkter, som visas i figur 3.3.2.1-1. Priset på företagets produkter är en eller två tusen yuan/ton dyrare än konkurrenterna, och det har sina egna fördelar: korrekt garnantal och förhållande, hög slutföringsfrekvens, hög produktionseffektivitet för kunder, låg produktförlust, hög produktfrekvens, ljusa färgning, många upprepade order från kunder och låg förlust från plaggskorpa, etc.
② "Fyra uniformer" -tjänstkoncept
Med problemet som guiden sammankallade ordföranden ledningsgruppen för att formulera "två lydnad" -strategi för "produkter som följer efterfrågan på marknaden, kvaliteten följer kundens behov" i tid och gjorde de "fyra enhetliga" styva reglerna: om kunden höjer en kvalitetsinvändning, kommer vi att tillhandahålla dörr till dörr service inom 24 timmar i provinerna och inom 48 timmar utanför provinsen. För det andra, om bevis krävs, oavsett hur mycket, kommer vi att leverera bevisen till dörren. För det tredje, under kontraktsperioden, om priset på råvaror ökar, kommer vi att utföra det enligt kontraktet och aldrig ångra det. För det fjärde, när kunder behöver oss för att testa nya produkter för dem, oavsett hur svårt det är eller hur mycket, kommer vi att samarbeta i utvecklingen. Företaget har för närvarande mer än 4 000 användare och en årlig affärsvolym på mer än 30 000 transaktioner. Under åren har kunder varit mycket säkra på vårt företag.
4. Förfaranden för tillfredsställelse och lojalitetsundersökning
Företaget genomför regelbundet kundnöjdhet och lojalitetsundersökningar i form av frågeformulär varje år och bildar en kundnöjdhet och lojalitetsundersökningssystem för företaget.
Kundnöjdhetsundersökningen inkluderar aspekter som produkter (teknologiskt ledarskap, stabilitet, förpackning), leverans (punktlighet), service (hastighet), köp- och försäljningsavtalsvillkor och jämförelse med konkurrenter. Kundlojalitet undersöker huvudsakligen kundernas vilja att göra upprepade inköp, rekommendera andra att köpa, öka köpvolymen, vara villig att köpa även om priset ökar måttligt och fortsätter att uppmärksamma företaget och nya produkter. Frågeformulärets återhämtningsgrad krävs för att vara över 80%. Vägt genomsnitt tas för varje artikel och de frågor som tagits upp av kunder räknas. Enligt vikten och tillfredsställelsen sammanställs och meddelas en "tillfredsställelse och lojalitetsundersökningsrapport" till företagets relevanta avdelningar, och varje relevant avdelning krävs för att föreslå förbättringsplaner och tidsnoder. Företagets chefskontor ansvarar för att följa upp framstegen och effekterna av förbättringar i system, processer, personal, utbildning etc. i olika avdelningar.
5. Använd tillfredsställelse och lojalitet för att genomföra förbättringar
Företagets huvudsakliga sätt att samla in information om kundnöjdhet och missnöje är: att acceptera kundklagomål, kommunicera direkt med kunder, frågeformulär och analytiska data och resultaten från branschforskning (som jämförande analys av kundordervolymer under samma period och kvaliteten på Benchmark och konkurrentprodukter).
Företaget spårar och förstår kundernas åsikter och förslag på produkter, tjänster och transaktioner genom följande metoder.
① Regelbundna besök
Företaget har formulerat "användarbesökshanteringsmetod" och arrangerat produktions-, försäljnings- och forskningspersonal för att besöka olika kundgrupper enligt planen. Genom institutionaliserade och standardiserade besöksaktiviteter förstår företaget kundernas åsikter och förslag, och relevant ledningspersonalrekord, organiserar, förbättrar och ger feedback.
Konferensutbyte
Kommunicera med kunder genom försäljning, tekniska och andra möten och lyssna på deras åsikter och krav.
Varje år deltar företaget aktivt i olika aktiviteter som organiseras av branschen och föreningar, såsom garnutställningar, standardmöten, tekniska utbytesmöten etc.
③ kvalitetsaktiviteter
Företaget organiserar produktionskvalitetstekniker för att besöka marknaden regelbundet, kommunicera och träna med kunder, förstå produktanvändning på plats och lyssna på kundernas åsikter.
④produktion och marknadsföringsmöte
Produktions- och marknadsföringsmöten hålls varje kvartal. Marknadsföring kommer att ge feedback till produktion om kundnöjdhet och specifika problem som oroar sig, och produktion kommer att ge feedback till marknadsföring av de senaste produktionsvillkoren och indikatoregenskaperna för relaterade produkter, så att marknadsföringspersonal kan uppmärksamma korrespondensen av kundbehov under försäljningsprocessen.
Testtjänster
Företaget är en testbyrå som är ackrediterad av branschföreningen, med en fullständig uppsättning av USTER -testinstrument och konstant temperatur och fuktighetstestlaboratorier. Det upprätthåller också kooperativa relationer med auktoritativa institutioner som Nantong Fiber Testing Institute för att utföra snabb testning och spårning av kvaliteten och användningen av nya produkter för att möta kundernas behov i största möjliga utsträckning.
Genom att anta ovanstående metoder är informationen med kundåterkopplingsfrekvensen: kunder återspeglar i allmänhet att de är nöjda med kvalitetsstabiliteten i företagets produkter, aktualiteten för produktleverans och personalens tjänst.
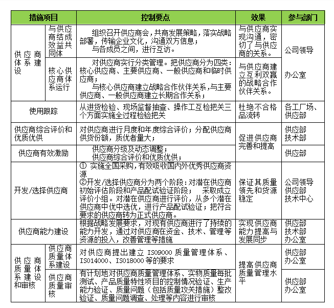
2. Skydda leverantörernas rättigheter och intressen
1. Leverantörshantering
Företaget har inrättat strategiska partnerskap med stora leverantörer och klassificerar och hanterar leverantörer enligt regeln om tre.
Huvudleverantörerna är: Sinopec Yizheng Chemical Fiber Co., Ltd., Tangshan Sanyou Co., Ltd., Xinjiang Production and Construction Corps nr 3 Jordbruksavdelning och marknadsföring av bomulls- och linneföretag, Shandong Yamei Technology Co., Ltd., etc., och deras leverans står för 80% av företagets totala.
Tvåvägskrav mellan företaget och dess stora leverantörer
Företaget ägnar särskild uppmärksamhet åt förhållandet med leverantörer och har identifierat viktiga leverantörer och partners. För att främja långsiktigt samarbete, ömsesidig förbättring och win-win-utveckling mellan de två partierna utför det främst följande aspekter.
2. Upphandlingsimplementering
Enligt planeringen av upphandlingsprocessen organiseras genomförandet av upphandlingsprocessen från två aspekter: upphandlingsaffärsprocess och leverantörshanteringsprocess.
Åtgärder för upphandlingsprocesser
3. Upprätta ett strategiskt partnerskap för att maximera båda parternas intressen
För att minimera kostnaden för upphandlingsprocessen höll företaget ett upphandlingsmöte för att identifiera de totala kostnaderna för upphandlingsprocessen, främst inklusive: upphandlingscykel, råvarokostnader, transportkostnader etc. och antog nationell upphandling, förhandlingar, budgivning och prisjämförelse för att säkerställa att kostnaden för råvaror är stabila och minskar.
4. Incitament för utvärdering av leverantör
För att uppnå prestationsindikatorer som kvalitetskvalificeringsgraden för köpta råvaror och råvaruförsörjningscykeln är upphandlingsprocessen utformad från två aspekter: upphandlingsprocess och leverantörshanteringsprocess, baserad på ERP-programvara och i enlighet med principen om "långsiktigt stabilt samarbete och win-win".
Använd utvärdering och incitamentsåtgärder för leverantörer för att främja självförbättring och kontinuerlig förbättring av leverantörer; Introducera leverantörsresurser av hög kvalitet genom leverantörsutveckling och konstruktion, förbättra produktionsskalan och förvaltningsnivån för befintliga leverantörer, minska upphandlingskostnaderna och förbättra leveranskedjans konkurrenskraft.

